PDF LINK

Ein Leistungsmesser und Stehwellenmessgerät auf Basis des Raspberry Pi Pico

Das Projekt

Zunächst einmal stellt sich die Frage: worum soll es denn hier überhaupt gehen? Nun, eines der wichtigsten Betriebs-Messgeräte im Amateurfunk ist wohl ein Leistungs- und Stehwellen - Messgerät. Dieses erlaubt während des Betriebs, also z.B. auch direkt im QSO, die HF - Leistung zur Antenne sowie die von der Antenne reflektierte Leistung zu überwachen. Eine mögliche und beliebte Ausführung wäre z.B. ein analoges Kreuzzeiger-Instrument (Abb. 1). Dieses erlaubt, neben hin- und rücklaufender Leistung, auch das Stehwellenverhältnis (im Weiteren verwende ich hier die englische Bezeichnung SWR, also Standing Wave Ratio) abzulesen. Natürlich gilt es in der Praxis mittels der Antennenabstimmung das SWR in die Nähe von 1 zu bringen, was gleichbedeutend ist mit der Maximierung der vorlaufenden Leistung und der Minimierung der rücklaufenden Leistung. Damit haben wir selbstverständlich noch keine Aussage über die Effizienz des Sender-/Antennensystems insgesamt (dies ist bekanntlich ein eigenes Thema, das aber an dieser Stelle nicht behandelt werden soll), aber immerhin haben wir durch die Minimierung des SWR schon einmal eine der mehreren Voraussetzungen geschaffen, um unser Signal effizient „in die Luft zu bringen”.

Ein Kreuzzeiger SWR- und (Durchgangs-) Leistungsmesser.

Abb. 1: Ein Kreuzzeiger SWR- und (Durchgangs-) Leistungsmesser. - Quelle: Wolfgang (DB2MWA)

Ziel und Motivation

Das Ziel dieses kleinen Selbstbau-Projektes ist es also, ein solches Leistungs- und Stehwellenmessgerät zu bauen. Dieses soll eine digitale Anzeige besitzen, die es erlaubt, im Kurzwellenbereich die folgenden Größen anzuzeigen:

  • Die vorlaufende Leistung (also zum Antennensystem) in Watt
  • Die reflektierte Leistung in Watt
  • Das Stehwellenverhältnis (SWR)
  • Damit eigentlich gleichbedeutend, jedoch wünschenswert: die Rückflussdämpfung in dB
  • Zur schnellen Orientierung: eine Balkenanzeige für das SWR. Dies ersetzt sozusagen die Kreuzzeiger im analogen SWR - Meter und erlaubt eine schnelle Beurteilung der Tendenzen beim Abstimmvorgang im Betrieb

Ferner ist es wünschenswert, die Leistungsmessung sowohl für die Anzeige der Durchschnittsleistung (Average, kurz AVG) als auch für die maximale Leistung am höchsten Punkt der Hüllkurve bei einem modulierten Signal (Hüllkurvenspitzenleistung; Peak Envelope Power, PEP) zur Verfügung zu stellen. Vorgesehen ist ein Betrieb bis 100 W Sendeleistung im Kurzwellenbereich bis mindestens 30 MHz. Dies entspricht meinem häufigsten Nutzungsprofil, wobei das Gerät mit möglichst wenig Kompromissen bzgl. der Genauigkeit auch noch bis über 50 MHz, also bis einschließlich dem 6m - Band, brauchbar sein sollte. Hinsichtlich der Genauigkeit bei der Leistungsmessung ist festzuhalten dass, zumindest meiner Erfahrung nach, ca. ±5% vollkommen ausreichend ist. Auch meine kommerziellen Leistungsmessgeräte sind da nicht oder kaum besser und für den praktischen Funkbetrieb mehr als ausreichend. Allerdings ist es durchaus der Anspruch dieses Projektes diese Genauigkeitsanforderungen mindestens auch zu erreichen. Es erweist sich, dass hierzu durchaus einige Anstrengungen bei der sorgfältigen Planung und Ausführung der einzelnen Baugruppen erforderlich sind, damit dabei etwas herauskommt, das mehr als nur ein „Schätzeisen” ist. Das gesamte Projekt kann man wie folgt in einzelne Baugruppen unterteilen (in der Reihenfolge vom Messkopf bis zur Anzeige):

  1. Der Richtkoppler
  2. Der Spitzenwertgleichrichter
  3. Die Messbaugruppe, bestehend aus Operationsverstärkern als Spannungsfolger
  4. Die Stromversorgung
  5. Die Mess- und Auswertebaugruppe, bestehend aus einem Raspberry Pi Pico und einem 4 x 20 Zeichen LCD - Display

Das gesamte Konzept ist keineswegs neu. Es existieren sehr gute Veröffentlichungen zu ähnlichen Selbstbauprojekten auf denen ich hier aufbaue [1] [2] [3] . In diesen Projekten werden Microcontroller wie z.B. der Arduino NANO, ATmega8/16/32 oder PIC18F26K22 für die Auswertung und Steuerung des Gerätes verwendet.

Im Gegensatz dazu verwende ich hier einen Raspberry Pi Pico (im Folgenden nur „Pico” genannt). Dieser hat insgesamt 5 ADC-Kanäle (Analog zu Digital Converter) mit jeweils 12-Bit Auflösung, von denen 3 für externe Anwendungen genutzt werden können. Hiervon benutze ich zwei für die Spannungsmessung am Richtkoppler, jeweils für die vor- und die rücklaufende Welle.

Die Software-Plattform

Obwohl der Pico ursprünglich für die Programmierung in C ausgelegt und vorbereitet ist, und trotz der Tatsache dass ich seit vielen Jahren ausschließlich in C (seltener in C++) programmiere, habe ich mich entschlossen die Auswertesoftware in Python, genauer MicroPython für den Pico, zu erstellen. Der Grund hierfür ist, dass man mit der Entwicklungsumgebung Thonny, vorzugsweise unter Linux, sehr schnell und ohne großen Aufwand zu funktionierenden Programmen kommt. Auch da es sich hier um eine Interpreter - Sprache handelt, geht das Testen der eigenen Software sehr schnell und unkompliziert. Es sind auch schon viele Bibliotheksmodule für das Ansprechen von angeschlossenen Hardware - Geräten verfügbar. Diese können einfach in den eigenen Code importiert werden. Der Nachteil ist sicherlich, dass ein MicroPython - Script um bis zu einem Faktor 100 langsamer laufen kann, als ein compilierter C-Code mit derselben Funktionalität. Es zeigt sich aber, dass dies für viele praktische Anwendungen immer noch mehr als ausreichend schnell ist, denn der Pico mit seinem RP2040 - Prozessor, getaktet mit 133 MHz, ist schon recht flott.

Ich möchte dennoch nicht ausschließen, in Zukunft weitere Softwareversionen für dieses Projekt in C zu erstellen. Jedoch erfordert die Einarbeitung in das SDK (Software Development Kit) bzw. die Toolchain doch etwas Zeitaufwand und mir ging es hier zunächst erst einmal darum, zügig ein gut funktionierendes Betriebsmessgerät für den unmittelbaren Einsatz zu bauen. Es zeigt sich auch, dass die Einarbeitung in MicroPython kein großes Hindernis darstellt, wenn man bereits zumindest etwas Erfahrung mit Programmiersprachen wie z.B. C/C++ besitzt.

Anmerkungen zum Microcontroller

Es mag sein, dass z.B. ein ESP32 - basiertes Microcontroller-Board leistungsfähiger als der Pico ist. Ein Vorteil des Pico ist aber sicherlich der geringe Preis. Den Pico gibt es mit WLAN-Funktion (Pico W) oder, wenn man für die vorgesehene Anwendung kein WLAN benötigt, dann genügt der einfache Pico, der schon für ca. 4 € erhältlich ist (Stand Mitte 2025).

Auch der geringe Energieverbrauch des Pico ist sicherlich für manche Anwendungen, besonders bei Batterie- oder Akkubetrieb, ein Vorteil. In diesem Projekt spielt das allerdings keine ganz so große Rolle, denn das PWR/SWR - Meter soll mit der 12 V - Stromversorgung im Shack laufen, die i. A. die maximal ca. 90 mA für das Gerät (incl. dem 4 x 20 LCD-Display) leicht zusätzlich aufbringen kann. Es ist jedoch wichtig zu beachten, dass der Pico intern mit 3,3 V arbeitet, während andere Microcontroller oft mit 5 V - Logik arbeiten. Dies ist unbedingt bei der Auslegung der Hardwarekomponenten dieses Projektes zu berücksichtigen, denn von außen anliegende Spannungen an den GPIO- (General Purpose Input/Output) Pins des Pico dürfen diese 3,3 V nicht überschreiten. Das gilt natürlich sowohl für die analogen Eingangssignale der ADCs, also bei der Spannungsmessung, als auch für logische „High” - Zustände von Signalen, die dem Pico von außen zugeführt werden.

Für die Programmierung verfügt der Pico bereits über eine USB - Schnittstelle. Über diese wurde der Pico mit meinem Raspberry Pi 5 mit dem Raspberry Pi OS „Bookworm” verbunden, auf dem die Python - Entwicklungsumgebung (IDE) Thonny läuft. Letztere ist natürlich auch für andere Linux Distributionen und sogar für Windows verfügbar.

Es gibt ausführliche Dokumentationen, Tutorials und Support-Foren für die Raspberry Pi Hardware - Familie incl. dem Pico, z.B. [4] [5] . Hier finden sich viele praktische Beispiele, sowohl für die Verwendung von verschiedenen Hardware - Baugruppen wie z.B. Sensoren, Aktuatoren, Displays, Bussystemen u.v.m., als auch für deren Programmierung in Python [6] sowie C/C++ [7] [8] .

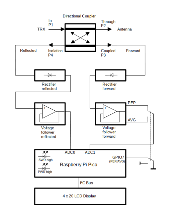
Das Blockschema

Abb. 2 zeigt das Blockschema. Auf die einzelnen Baugruppen gehe ich weiter unten dann noch etwas genauer ein, da es hier einige Dinge zu beachten gibt.

Die zentrale Baugruppe ist der Richtkoppler (Directional Coupler) Dieser koppelt einen kleinen, genau definierten, Teil der HF - Leistung, die vom TX an Port 1 (P1) zur Antenne an P2 fließt, zum Mess-Ausgang P3 aus. Wenn die Ports P1 und P2 perfekt mit 50 Ω abgeschlossen sind und dies auch für P3 und P4 gilt, messen wir theoretisch, also bei einem idealen Richtkoppler, keine Leistung an P4 (daher auch der englische Begriff „Isolation”).

Selbstverständlich, wie immer im „richtigen Leben” existiert so ein idealer Richtkoppler in der Praxis nicht, da es immer ein gewisses Übersprechen zwischen den Ports geben wird. Es kommt also darauf an, die an P4 gemessene Leistung bei idealem Abschluss an allen Ports mit der Systemimpedanz, hier 50 Ω, zu minimieren.

Weicht die Antennenimpedanz an P2 von den realen 50 Ω ab, so messen wir die reflektierte Leistung an P4. Um die Leistung an den Mess - Ports P3 und P4 zu messen, können wir die HF jeweils einem geeigneten Gleichrichter zuführen und dann die so gewonnene Gleichspannung U mit den Analog - Digital Wandlern (ADCs) des Pico messen. Die zugehörigen Leistungen errechnen sich dann zu...

P = U² / R

...mit R = 50 Ω.

Im Blockschaltbild sind die Gleichrichter als „Rectifier forward” bzw. „Rectifier reflected” mit dem Diodensymbol repräsentiert. In diesem Projekt verwende ich tatsächlich zwei Germanium - Dioden mit einigen Konsequenzen, die ich weiter unten noch diskutieren werde. Es sei auch an dieser Stelle schon einmal erwähnt, dass es auch vorteilhafte Alternativen zu den Diodengleichrichtern gibt. Dazu mehr im Abschnitt „Die Diodengleichrichter”.

Nach den Gleichrichtern folgen die Spannungsfolger für die Messung der Spannung für die vorlaufende und rücklaufende Welle, aufgebaut mit Operationsverstärkern. Im Zweig für die vorlaufende Welle befindet sich auch noch ein Spitzenwertdetektor für die PEP - Messung (Peak Envelope Power). Dies ist vorteilhaft für die Messung von modulierten Signalen. Bei einem unmodulierten Dauerstrich - Signal ergibt sich für den Durchschnittswert (Average, AVG) und die PEP-Messung derselbe Spannungswert. Die Ausgänge der Spannungsfolger werden den ADCs des Pico zugeführt, im Falle der Vorwärtsspannung über einen zweifachen PEP/AVG - Umschalter. Die Zweite Ebene dieses Schalters signalisiert dem Pico die Schalterstellung, um im Display anzeigen zu können, ob gerade eine PEP oder AVG - Messung durchgeführt wird. Der Pico schickt dann alle Anzeigewerte über seinen I²C - Bus zu einem LCD - Display mit 4 Zeilen zu jeweils 20 Zeichen.

Das Blockschema

Abb. 2: Das Blockschema - Quelle: Wolfgang (DB2MWA)

Der Richtkoppler

Sehr oft schon habe ich in diversen Diskussionen gehört (sinngemäßes Zitat):

„Was beschäftigst du dich denn noch mit Spulen, Kondensatoren und analoger HF - Technik? Heutzutage reden wir von Digitaltechnik, z.B. SDR (Software Defined Radio), Software-Design, Programmierung etc.”

Ja, das ist richtig. Oder genauer gesagt: das ist notwendig, aber nicht hinreichend!

Ohne solide und durchdachte (analoge) HF - Technik kommen wir hier nicht aus, auch wenn diese nicht neu ist. Dennoch ist diese HF - Technik recht interessant, wie wir hier sehen werden. Die zentrale Baugruppe ist in diesem Projekt natürlich der Richtkoppler. Dieser hat die wichtige Aufgabe, die zur Antenne laufende sowie die von ihr reflektierte Leistung zu messen. Dazu muss der Richtkoppler in der Lage sein, diese beiden Leistungen möglichst gut zu unterscheiden, Stichwort Richtschärfe (engl. Directivity).

Über Richtkoppler, insbesondere den hier verwendeten „Stockton-”, „Tandem - Match-” oder auch „Hybrid-” Richtkoppler, gibt es sehr viel Literatur an der ich mich hier für deren praktische Ausführung auch stark orientiert habe [9] [10] [11] [12] [13] . Dort finden sich auch die grundlegenden Erläuterungen der Wirkungsweise, die an dieser Stelle für das Verständnis unseres Projekts nicht unbedingt alle notwendig sind. Daher beschränke ich mich hier auf diejenigen charakteristischen Größen, die für die Auslegung unserer Schaltung und die zugehörige Software wichtig sind.

Abb. 3 zeigt das Schaltbild des Hybrid Richtkopplers. Dieser ist symmetrisch, d.h. Port 1 (P1) und Port 2 (P2) können vertauscht werden. Dabei vertauschen sich auch die Mess - Ports P3 und P4. Dieser Typ des Richtkopplers bedarf keines weiteren Abgleichs und wird durch mehrere Parameter, insbesondere durch die Koppelfaktoren zwischen den Ports (auch: Tore) P1 bis P4, charakterisiert.

Schaltbild des Stockton - Richtkopplers

Abb. 3: Schaltbild des Stockton - Richtkopplers - Quelle: Wolfgang (DB2MWA)

Der Richtkoppler misst den Strom im P1 nach P2 - Zweig mithilfe des Stromsensors L1, bestehend aus 20 Windungen Cu - Lackdraht von 0,4 mm Durchmesser auf einem Amidon Ferrit - Ringkern FT50-43, durch den ein kurzes Stück RG58 Koaxialkabel gezogen ist. Das Windungszahlverhältnis N dieses HF - Transformators beträgt in diesem Fall also 1 : 20 und wurde bewusst so gewählt, um den gewünschten HF - Leistungsbereich bis ca. 100 W passend für die nachfolgende Auswerteschaltung abbilden zu können.

In der unteren Kammer des, hier gestrichelt dargestellten, Abschirmgehäuses (ich verwende ein 2 - Kammergehäuse TEKO 371) befindet sich der Spannungssensor. Dieser hat das gleiche Windungszahlverhältnis wie der Stromsensor-Transformator, jedoch wurden hier die 20 Windungen auf zwei gestockte FT50-43 Ringkerne aufgebracht. Hinsichtlich der maximalen HF - Leistung von 100 W im P1 nach P2 - Zweig muss beachtet werden, dass sich die Ringkerne nicht zu stark erwärmen. Das bedeutet, dass die magnetische Flussdichte bestimmte, frequenzabhängige, Grenzwerte nicht überschreiten darf. Dabei erweist sich der Spannungssensor - Transformator als besonders kritisch. Die zwei gestockten Ringkerne verringern durch die größere Querschnittsfläche die magnetische Flussdichte.

Der Trimmer - Kondensator C1 im Schaltbild (Abb. 3) dient zum Abgleich und der Maximierung der Richtschärfe im interessierenden Frequenzbereich. Dies wird im Folgenden noch genauer beschrieben. Der Trimmer C2 ist optional, hat sich aber als zweckmäßig erwiesen, um eventuelle kleinere induktive Blindanteile in der Impedanz zu kompensieren. Diese können durch die obere Messkammer (die Strecke P1 nach P2) verursacht werden, wenn diese wegen ihres mechanischen Aufbaus nicht ganz den 50 Ω - Wellenwiderstand trifft. Kurz gesagt, können wir mittels C2 die Einfügedämpfung im Leistungszweig P1 nach P2 in unserem gewünschten Frequenzbereich minimieren bzw. die Rückflussdämpfung (Return Loss, Streuparameter S 11) bei optimalem Abschluss von P2 mit 50 Ω maximieren.

Abb. 4 zeigt den aufgebauten Richtkoppler, hier noch ohne die Trimmer C1 und C2. Die Zuordnung der Ports ist wie in Abb. 3:

  • BNC - Buchse links oben: P1 Eingang (TX Input)
  • BNC - Buchse rechts oben: P2 Antenne (Through)
  • SMA - Buchse rechts unten: P3 Mess - Ausgang Vorlauf (Coupled)
  • SMA - Buchse links unten: P4 Mess - Ausgang Rücklauf (Isolation)
Der Richtkoppler mit geöffnetem Abschirmgehäuse, hier noch ohne die Trimmer C1 und C2.

Abb. 4: Der Richtkoppler mit geöffnetem Abschirmgehäuse, hier noch ohne die Trimmer C1 und C2. - Quelle: Wolfgang (DB2MWA)

Kommen wir nun zu den Kenngrößen, die die relevanten Eigenschaften des Richtkopplers für unser Projekt bestimmen:

Die Auskoppeldämpfung (Koppelfaktor, Coupling Factor)

Der Richtkoppler koppelt also einen kleinen Teil der Leistung an P1 zur Messung an P3 aus. Die Dämpfung der Leistung vom Sender an Port 1, ausgedrückt durch die Auskoppeldämpfung (auch: Koppelfaktor, Coupling Factor) C3,1, gibt an, welcher Anteil der Leistung aus dem Hauptzweig (P1 nach P2) in den Koppelzweig P3 übertragen wird. Er errechnet sich zu:

C3,1 = 10 * log(P3 / P1) dB

Typische Werte des Koppelfaktors liegen in der Praxis z.B. im Bereich von -10 dB bis -30 dB. Er hängt vom Verhältnis der Windungszahlen N in den HF-Transformatoren ab und errechnet sich zu:

C3,1 = 20 * log(1 / N) dB

Der Vorfaktor von 20 vor dem Logarithmus ergibt sich aus der Tatsache, dass wir hier in der Praxis Spannungen und nicht Leistungen messen. Für den angestrebten Messbereich von ca. 0 bis 100 W hat sich N = 20 bewährt. Damit ergibt sich also ein Koppelfaktor von C3,1 = -26,02 dB, mit anderen Worten eine negative Verstärkung ( = Dämpfung, Attenuation) von 26.02 dB. Warum nun erweist sich die Windungszahl von N = 20 als günstig für unsere Zwecke? Rechnen wir einmal kurz nach.

Wir wünschen uns einen Messbereich für die HF - Leistung bis 100 W, entsprechend 50 dBm. An P3 erwarten wir dann:

50 dBm - 26,02 dBm = 23,98 dBm entsprechend 250 mW.

Wegen U = √(P * R) ergibt dies einen Spannungs - Effektivwert von Ueff = 3,535 V an R = 50 Ω. Nach Gleichrichtung durch die Ge - Dioden (siehe Blockschaltbild) erwarten wir, immer ein reines Sinussignal voraussetzend, nach dem Ladekondensator (siehe Erläuterung des Schaltbildes weiter unten) eine Gleichspannung von maximal

UDC = Ueff * √2 = 3,535 * 1,414 = 5 V

In der Praxis wird diese Gleichspannung etwas geringer sein, da hiervon noch die Flussspannung (auch: Schwellenspannung in Durchlassrichtung, Engl. Forward Voltage Drop) der Gleichrichterdioden zu subtrahieren ist.

Es gilt also diese Gleichspannung mittels der ADCs des Pico zu messen. Hier dürfen wir allerdings nur bis maximal 3,3 V gehen, was aber durch einen passenden Spannungsteiler vor den ADCs des Pico erreicht werden kann. Damit begrenzen wir die maximal zu messenden Gleichspannung bei 100 W HF an P1 auf maximal 3,3 V und nutzen jetzt so den Dynamikbereich der ADCs optimal aus. Da es sich um 12 Bit - ADCs handelt, erhalten wir von 0 bis 3,3V insgesamt 212 = 4096 Schritte (Counts), also eine Auflösung von 3,3 V / 4096 = 0,806 mV. Dies ist deutlich besser als jede Auflösung mit der wir einen Spannungswert von einem analogen Voltmeter ablesen könnten.

Soweit die theoretische Betrachtung, die uns sagt, dass wir bei einem Messbereich bis 100 W mit N = 20 Windungen, entsprechend einer Auskoppeldämpfung von 26,02 dB, passende Spannungswerte zur Messung mit dem Pico erhalten. Aber ist dies nun nur Theorie oder können wir das in der Praxis auch bestätigen? Und wie verhält sich die Auskoppeldämpfung in Abhängigkeit von der Frequenz?

Um diese Frage zu beantworten, machen wir doch einfach mal eine Messung. Zu Messungen an Richtkopplern gibt es auch wieder sehr gute Literatur, an der wir uns orientieren können [14] [15] .

Für die Messung benötigt man einen Netzwerkanalysator. Dieser muss für diesen Zweck nicht unbedingt ein vektorieller Netzwerkanalysator sein, der auch die Phaseninformation auswertet. Ein skalarer Netzwerktester, z. B. der NWT2.0 vom Funkamateur tut es ebenfalls sehr gut.

Ich benutze hierfür, einfach weil vorhanden, einen NanoVNA V2 bevorzugt in Verbindung einem Messprogramm wie NanoVNA QT oder NanoVNASaver auf meinem Laptop unter Linux. Ein Beispiel für den Messaufbau zeigt Abb. 5.

Der Richtkoppler im Messaufbau am NanoVNA, hier bereits an der Rückwand des fertigen Geräts.

Abb. 5: Der Richtkoppler im Messaufbau am NanoVNA, hier bereits an der Rückwand des fertigen Geräts. - Quelle: Wolfgang (DB2MWA)

Selbstverständlich wird der NanoVNA vor der Messung einer korrekten SOLT - Kalibrierung (Short - Open - Load - Through - Kalibrierung) im interessierenden Frequenzbereich (hier: 1 - 51 MHz) und unter Einbeziehung der tatsächlich verwendeten Mess - Koaxleitungen RG 316U sowie Adaptern unterzogen.

Der Messaufbau für die Auskoppeldämpfung mit dem NanoVNA sieht dann wie folgt aus:

  • P1 an NanoVNA V2 Output CH0 (S11)
  • P2 Abschluss mit 50 Ω Lastwiderstand
  • P3 an NanoVNA V2, Input CH1 (S21)
  • P4 Abschluss mit 50 Ω Lastwiderstand

Wir messen nun den Verlauf von S 21 (Durchgang P1 nach P3) im Bereich 1 bis 51 MHz in dB (rote Kurve in Abb. 6, Skala in dB links). Gleichzeitig liefert uns das Messprogramm auch den Verlauf von S 11, hier dargestellt als SWR. (blaue Kurve in Abb. 6, Skala SWR rechts).

Die Ergebnisse können aus Abb. 6 abgelesen werden. Die Auskoppeldämpfung zeigt in dem interessierenden Frequenzbereich einen sehr flachen Verlauf und beträgt zwischen 25,9 dB bei 3,5 MHz und 26,4 dB bei 50 MHz. Im Kurzwellenbereich liegen die Werte zwischen 26,0 und 26,2 dB und damit, im Rahmen der Messgenauigkeit, sehr nahe am theoretischen Wert von 26,02 dB. Damit können wir also sehr zufrieden sein.

Das gemessene Stehwellenverhältnis an P1 wurde mittels Trimmer C2 auf einen möglichst flachen Verlauf justiert. Es beträgt im Kurzwellenbereich 1,01 und maximal 1,02 bei 50 MHz. Auch damit kann man sehr zufrieden sein.

Verlauf der Auskoppeldämpfung an P3 (rot) und des SWR an P1 (blau) im Bereich 1 bis 51 MHz.

Abb. 6: Verlauf der Auskoppeldämpfung an P3 (rot) und des SWR an P1 (blau) im Bereich 1 bis 51 MHz. - Quelle: Wolfgang (DB2MWA)

Die Richtschärfe

Wie gut kann nun der Richtkoppler zwischen vorlaufender und rücklaufender Leistung unterscheiden? Wenn er an P2 und P3 jeweils mit einer rein ohmschen Last von 50 Ω abgeschlossen wird, dann wäre theoretisch an P4 kein Pegel zu messen was nichts anderes heißt, als dass der Richtkoppler die hin- und rücklaufende Welle perfekt unterscheiden kann. In der realen Welt wird das jedoch nur annähernd der Fall sein, da es immer kleine Abweichungen in der Impedanz geben wird und ein Übersprechen zwischen den Ports nicht zu 100% ausgeschlossen werden kann.

Die Richtschärfe gibt also das Verhältnis der ausgekoppelten Leistungen an P3 und P4 an. Damit ist sie ein Maß dafür, wie gut das Gerät die Messwerte der vorlaufenden Welle an P3 von denen der reflektierten Welle an P4 trennen kann.

Der Messaufbau für die Bestimmung der Richtschärfe ist dann wie folgt:

  • P1 an NanoVNA V2 Output CH0 (S11)
  • P2 Abschluss mit 50 Ω Lastwiderstand
  • P3 Abschluss mit 50 Ω Lastwiderstand
  • P4 an NanoVNA V2, Input CH1 (S21)

Das Ergebnis der Messung zeigt Abb. 7 im Bereich 1 bis 51 MHz. Hier wird ein deutliches Rauschen sichtbar, was nicht sehr verwundert, denn der Dynamikbereich des NanoVNA V2_2 bei der Durchgangsmessung (Übertragungsfaktor) S21 wird mit 70 dB bei Frequenzen unterhalb 1 GHz angegeben. Wir befinden uns hier schon an der Rauschgrenze, aber wenn man mit dem Auge durch das Rauschen mittelt, so kann man schon noch einige vernünftige Aussagen treffen. Die Darstellung wurde so gewählt, dass das obere Ende von S 21 gerade -26 dB, also dem Wert des Koppelfaktors, entspricht. Wenn wir möglichst gut durch das Rauschen der Messkurve mitteln, dann erhalten wir Werte von S 21 in der Größenordnung von ca. -70 dB bis -75 dB im Kurzwellenbereich bis ca. 30 MHz. Die Richtschärfe ist der Abstand der Messwerte an P4 vom Koppelfaktor, also der -26 dB - Linie. Wir bekommen dann, bei aller Vorsicht wegen Rauschen und Messgenauigkeit in diesem Pegelbereich, eine Richtschärfe von z.B. ca. -44 dB bei 3,5 MHz und -49 dB bei 28 MHz. Selbst bei 51 MHz liegt die Richtschärfe noch bei rund -40 dB.

Pegel an P4 (S21) für die Messung der Richtschärfe (rote Kurve).

Abb. 7: Pegel an P4 (S21) für die Messung der Richtschärfe (rote Kurve). - Quelle: Wolfgang (DB2MWA)

Für unsere Zwecke würde eine Richtschärfe von -30 dB vollkommen genügen. Mit mindestens -40 dB im interessierenden Frequenzbereich erhalten wir also ein sehr gutes Ergebnis.

Die Durchgangsdämpfung

Weitere Messungen am Richtkoppler schließen z.B. die Durchgangsdämpfung S21 von P1 nach P2 ein. Im Bereich von 1 bis 30 MHz ergaben sich Werte von besser als 0,3 dB, meist besser als 0,1 dB. Man dürfte sich hier jedoch wohl ziemlich nahe an der Genauigkeitsgrenze (besser: Auflösungsgrenze) des NanoVNA befinden, auch da dieser, im Gegensatz zum Funkamateur NWT2.0, über keinen linearen Messkopf verfügt. Dies ergibt in diesem Bereich dann eine schlechtere Auflösung. Dennoch können in jedem Fall davon ausgehen, dass die Durchgangs-Leistungsdämpfung im Betrieb praktisch vernachlässigbar ist. Für das grundsätzliche Verständnis mag noch folgende Überlegung nützlich sein:

Im Grundsatz hängt die Durchgangsdämpfung im Wesentlichen von zwei Faktoren ab:

  1. Die direkte Dämpfung auf der Strecke P1 nach P2 aufgrund ohmscher oder sonstiger Verluste. Diese können wir (Achtung: nur Behauptung meinerseits, hi!) für alle praktischen Zwecke vernachlässigen.
  2. Die Auskoppeldämpfung P1 nach P3. Diese ist, wie theoretisch und praktisch (durch Messung) gezeigt, 26,02 dB. Anders ausgedrückt: Nur rund ein Vier-hundertstel der Leistung an P1 wird nach P3 zur Messung abgezweigt. Das ist also auch kein Problem.

Der Spitzenwertgleichrichter

Ich verwende für die zwei Spitzenwertgleichrichter (siehe Blockschaltbild Abb. 2) jeweils eine Germanium - Diode AA 116 im Glasgehäuse. Das erscheint heutzutage zwar etwas antiquiert, aber diese Art von Germanium - Dioden sind nach wie vor für diesen Einsatzzweck sehr gut geeignet. Es ist lediglich strikt auf die Wärmeabfuhr beim Löten der Anschlussdrähte zu achten, denn Germanium - Dioden sind wesentlich wärmeempfindlicher als ihre Verwandten auf Silizium - Basis. Natürlich kann man auch eine geeignete Schottky - Diode verwenden, z.B. eine BAT 43 oder ähnlich. Es kommt dabei darauf an, möglichst eine Diode mit einer geringen Schwellenspannung (auch: Flussspannung, Kniespannung, Schleusenspannung, engl.: forward voltage drop) zu verwenden, um Messungen bis hinunter zu kleinen Leistungen an den Messausgängen des Richtkopplers zu ermöglichen. Dabei ist zu beachten, dass die Schwellenspannung vom Strom durch die Diode abhängig ist. Sie ist auch eine nicht sehr gut definierte Größe, denn betrachten wir die Durchlass - Strom gegen Anoden - Kathodenspannung - Kennlinie der Diode, dann ergibt sich diese Größe aus dem Schnittpunkt einer Tangente an den näherungsweise linearen Kennlinienteil mit der Spannungsachse. Unterhalb dieses annähernd linearen Teils wächst aber der Durchlassstrom mit der Spannung ungefähr quadratisch. Schon aus den hier verwendeten Attributen „näherungsweise, ungefähr etc.” wird klar, dass diese charakteristische Größe eigentlich kein ganz streng definierter Wert ist. Er hängt davon ab, wie genau man die Tangente an die Kennlinie anlegt, d.h. er ist (bei konstanter Temperatur) vom Durchlassstrom abhängig.

Dennoch ist es sinnvoll, Dioden mit möglichst niedriger Schwellenspannung bei gegebenem Durchlassstrom zu verwenden. Das ist insbesondere für Messungen bis hinunter zu kleinen HF - Leistungen bei einem niedrigen SWR wichtig, da dort recht geringe Rücklaufspannungen gemessen werden müssen. Für dieses Projekt hatte ich einige AA 116 in der Bastelkiste und habe daraus zwei Exemplare mit gleicher Flussspannung (0,33 V bei 1 mA) selektiert. Das ist mit einem Standard - Digitalmultimeter mit Dioden - Messbereich problemlos möglich.

Schon an dieser Stelle in der Diskussion kommt natürlich sofort die Idee auf, die Krümmung im unteren Teil der Dioden - Durchlass - Kennlinie mittels Rechnung, also per Software zu kompensieren. Schließlich haben wir ja den Vorteil, dass Vor- und Rücklaufspannungen mittels ADC und einem Mikrocontroller gemessen werden. Damit kann man den Verlauf der Kennlinie einfach per Software korrigieren, ein Konzept, dass z.B. in [16] angewandt wird, und das wir im Folgenden noch näher anschauen werden.

Für alle praktisch Zwecke interessieren wir uns für den Verlauf der Gleichspannung hinter dem Spitzenwertgleichrichter (nennen wir sie U(DCout)) als Funktion des Spitzenwertes der HF - Wechselspannung vor dem Gleichrichter (U(HFpeak)). Warum ist das so? Ganz einfach: unser ADC im Mikrocontroller misst eine Gleichspannung, und wir müssen von dieser auf die HF - Wechselspannung zurückschließen um HF - Leistung und SWR errechnen zu können.

Naiv könnte man annehmen dass für einen idealen Gleichrichter immer gilt:

U(Dcout) = U(HFpeak)

Jedoch, wir ahnen es schon, den idealen Gleichrichter gibt es nicht in der realen Welt, und schuld sind im Wesentlichen die folgenden Faktoren:

  1. Die im unteren Bereich gekrümmte Diodenkennlinie, Stichwort „Schwellenspannung”.
  2. Der endliche Durchgangswiderstand der Diode, der eine Spannungsteilung mit dem Lastwiderstand bewirkt.
  3. Der nicht unendliche Sperrwiderstand der Diode entlädt während der negativen Halbwelle der HF - Spannung den Ladekondensator wieder geringfügig, was sich natürlich besonders bei kleinen HF - Spannungen auswirkt.

Der gesamte Spitzenwertgleichrichter sieht dann so aus, wie in Abb. 8 dargestellt. Wegen Punkt 2) wurde der Lastwiderstand mit 1,2 MΩ relativ hoch gewählt. Der Ladekondensator wurde auf 10 nF festgelegt, einerseits nicht zu hoch um die kapazitive Last nicht zu hoch werden zu lassen, jedoch groß genug um den Effekt aus Punkt 3) zu minimieren.

Mit dieser Auslegung des Spitzenwertgleichrichters können wir nun die U(Dcout) gegen U(HFpeak) - Funktion messen. Der Messaufbau ist in Abb. 8 dargestellt.

Messaufbau für die Kennlinie des Spitzenwertgleichrichters.

Abb. 8: Messaufbau für die Kennlinie des Spitzenwertgleichrichters. - Quelle: Wolfgang (DB2MWA)

Als HF-Quelle benutze ich meinen Kurzwellen - TRX bei kleiner Sendeleistung und ein regelbares Dämpfungsglied, hier bei 14 MHz. U(HFpeak) habe ich mit einem Oszilloskop (Siglent SDS 1202X-E, 200 MHz, 1 GSa/s) an der Anode von D1 gemessen. U(Dcout) wurde mit einem Digitalvoltmeter (Voltcraft VC 191) gemessen.

Als Ergebnis ergibt sich die U(Dcout) gegen U(HFpeak) - Kurve in Abb. 9. Dabei stellt die rote Kurve den idealen Verlauf der Gleichrichter - Funktion dar. Deutlich sieht man, dass der reale Verlauf stets unterhalb der idealen Kurve liegt, und immer flacher wird, während er sich dem Koordinaten - Ursprung nähert. Dies ist ein Verhalten, das seine Ursache in den oben genannten Punkten 1) bis 3) findet.

Für die später anzustrebende Softwarekorrektur wurde eine Polynom - Anpassung der U(Dcout) gegen U(HFpeak) - Funktion vorgenommen. Das Polynom 3. Grades zeigt einen sehr guten Korrelationskoeffizienten R². Die Polynomkoeffizienten sind in Abb. 9 mit angegeben.

U(Dcout) gegen U(HFpeak) - Funktion des Spitzenwertgleichrichters mit Polynom-Anpassung im Vergleich zur idealen Kurve (Rot).

Abb. 9: U(Dcout) gegen U(HFpeak) - Funktion des Spitzenwertgleichrichters mit Polynom-Anpassung im Vergleich zur idealen Kurve (Rot). - Quelle: Wolfgang (DB2MWA)

Es sei an dieser Stelle aber daran erinnert, dass die Kurve Abb. 9 nur für diesen Diodentyp und den in Abb. 8 gezeigten Aufbau des Spitzenwertgleichrichters gilt. Verwendet man andere Diodentypen oder einen anderen Schaltungsaufbau, so muss die Kurve und eine geeignete rechnerische Anpassung für den jeweiligen Fall neu erstellt werden.

Wir sehen also: Wenn wir gewisse Anforderungen hinsichtlich Qualität und Genauigkeit an des fertige Gerät stellen, dann kommen wir nicht an einem signifikanten Aufwand bei Auslegung und Bau des Geräts vorbei. Wir sehen auch: Selbst so eine scheinbare „Allerweltsbaugruppe” wie dieser Spitzenwertgleichrichter erfordert hier einige Überlegungen und Messungen.

Hier ist ein kurzer grundsätzlicher Einschub angebracht: Es gibt natürlich mindestens eine sehr gute Alternative zum Diodengleichrichter. Mann kann das ganze Konzept auch auf einem logarithmischen Verstärker wie den AD8307 aufbauen, wie das z.B. in [17] gezeigt wird. Dies ergäbe einen Dynamikbereich bei der Messung, der unserem Diodengleichrichter bei weitem überlegen ist. Der AD8307 ist ein 500 MHz demodulierender logarithmischer Verstärker mit 92 dB Dynamikbereich bei +-3 dB Genauigkeit oder 88 dB bei einem +-1 dB Genauigkeitsbereich bei Frequenzen bis 100 MHz. Das ist sicherlich ein sehr verlockendes Konzept für zukünftige Projekte dieser Art. Es sei jedoch auch nicht verschwiegen, dass die zwei benötigten Einheiten dieses IC’s mit je ca. knapp 18 € zu Buche schlagen (per Mitte 2025), was einen deutlichen Anteil an den Gesamtkosten für diese kleine Projekt ausmacht. Dagegen kostet z.B. eine BAT 43 für den Diodengleichrichter ganze 5 Cent und die hier verwendete AA 116 kam aus der Bastelkiste bei unbekanntem Ursprung und damit unbekannten Kosten.

Die Mess - Schaltung mit den Spannungsfolgern

Abb. 10 zeigt die Mess - Schaltung, die auf einer gemeinsamen Platine (Abb. 11) untergebracht ist. Schaltplan und Platine wurden mittels KiCad entwickelt. Das Platinenlayout ist zweiseitig, jedoch wurde eine nur einseitig Cu - kaschierte Platine verwendet und die wenigen Leiterbahnen auf der Oberseite habe ich für den Prototyp einfach durch Kupferdraht ersetzt. Es wurden nur bedrahtete Bauteile verwendet. Selbstverständlich sind hier Verbesserungen möglich, etwa durch Verwendung von SMD Bauteilen mit einer entsprechend optimierten Platine mit kleineren Abmessungen.

Schaltbild der Mess - Schaltung.

Abb. 10: Schaltbild der Mess - Schaltung.

Gegenüber dem ersten Prototyp gab es später noch einige kleine Änderungen. So fällt in Abb. 11 z.B. der 3,3 µF Kondensator (Rot, rechts) auf. Er wurde später durch einen 47 µF Tantal - Elektrolytkondensator (C19) ersetzt um die Zeitkonstante für die PEP-Anzeige zu verlängern, was erfahrungsgemäß zu durchschnittlich besseren Ableseergebnissen im PEP-Modus führt.

Da die Spannungsfolger - ICs (2 x 2-fach Operationsverstärker TLC272) nur Gleichspannungswerte verarbeiten und daher sehr unkritisch sind, wurden IC - Sockel verwendet. Die zwei Eingänge für die Forward (P3) und Reflected (P4) - Messung sind jeweils mit 50 Ω (2 x 100 Ω parallel) abgeschlossen und darauf folgt jeweils ein Spitzenwertgleichrichter entsprechend Abb. 8. Der Arbeitswiderstand der Spitzenwertgleichrichter sorgt mit seinen 1,2 MΩ für eine geringe und gleichzeitig gut definierte Belastung der Gleichrichter. Nach dem Ladekondensator (jeweils 10 nF) wird restliche HF noch durch ein LC - Glied, bestehend aus einer 150 µH Drossel und einem 100 nF Kondensator, unterdrückt.

Die Platine der Mess - Schaltung. Das Bild zeigt noch den Prototyp in einer ersten Version.

Abb. 11: Die Platine der Mess - Schaltung. Das Bild zeigt noch den Prototyp in einer ersten Version. - Quelle: Wolfgang (DB2MWA)

Die Ausgänge der Spitzenwertgleichrichter sind über zwei Jumper (für Messzwecke) mit den Eingängen von zwei Operationsverstärker-Einheiten TLC272 in Spannungsfolger - Schaltung verbunden. In dieser Beschaltung haben die Operationsverstärker jeweils einen Verstärkungsfaktor von genau 1. Man könnte sich nun fragen, was denn überhaupt der Sinn dieser Spannungsfolger ist, wenn sie doch keinerlei Verstärkung bewirken. Nun, die Messgleichrichter sollen ja möglichst nicht durch das nachfolgende Spannungsmessgerät belastet werden und die TLC272 Operationsverstärker haben einen extrem hohen Eingangswiderstand von (typisch) 1012 Ω. Auch da das möglicherweise zu einer gewissen Schwingneigung führen würde, wird der Eingangswiderstand durch die zwei 1,2 MΩ Arbeitswiderstände auf einen genügend hohen Wert begrenzt. Insgesamt entkoppeln nun aber die zwei Spannungsfolger die Spitzenwertgleichrichter von der nachfolgenden Spannungsmessung, jeweils für die hin- und rücklaufende Welle. Am Ausgang der Spannungsfolger befindet sich dann noch ein Spannungsteiler mit dem der Maximalwert der Messspannung für 100 W Leistung auf ca. 3,3 V begrenzt werden kann. Beim Abgleich wird die Ausgangsspannung der Spannungsfolger bei 100 W durch den Richtkoppler in eine Dummy Load mittels der 5 kΩ Trimmer auf 3,3 V eingestellt. Dadurch wird der Messbereich der ADCs im Pico optimal ausgenutzt. Die „Klemmdioden” (D3 / D4 und D7 / D8) sorgen dafür, dass bei Leistungen über 100 W die Messspannung für die ADCs im Pico nicht wesentlich über 3,3 V ansteigen kann. D3 und D7 sind dazu mit dem 3,3 V Ausgang des Pico verbunden. Natürlich stimmen in diesem Betriebsfall die Messungen nicht mehr, da das Messgerät dann in die Sättigung geht, d.h. bei gut 100 W begrenzt. Darum detektiert die Software im Pico diesen Fall und gibt eine optische und akustische Warnung aus („PWR High”).

Am Ausgangs des Spannungsfolgers für die hinlaufende Welle ist dann noch die Schaltung aus einer weiteren Operationsverstärker - Einheit für die PEP - Messung angehängt. Die Schaltung mit U1A und D1 ermittelt die Spitze der Hüllkurvenspannung und speichert diese in C19. Der Wert vom 47 µF hat sich soweit in der Praxis bewährt, ist aber natürlich nicht „in Stein gemeißelt” und kann, den eigenen Anforderungen entsprechend, angepasst werden. Eine Erhöhung führt zu einer größeren Zeitkonstante mit der die Kombination C19/R8 den Spitzenwert der Hüllkurve erfasst und temporär speichert.

Die Ausgänge der AVG - Messung (U1B) und der PEP - Messung (U1A) werden dem ADC im Pico über einen Umschalter zugeführt (hier im Schaltbild nicht gezeichnet, da dieser nicht zur Platine gehört). Dieser besitzt eine zweite Ebene, die dem Pico an einem seiner GPIOs (General Purpose Input/Output) die Schalterstellung signalisiert. Das erlaubt der Software die Schalterstellung im Display anzuzeigen. Die Spannungsversorgung weist keine Besonderheiten auf. Sie hat die Aufgabe, aus den ca. 12 - 14 V Gleichspannung der Shack - Stromversorgung eine stabilisierte 9 V - Versorgung für die Operationsverstärker sowie eine 5 V - Versorgung für den Pico zu gewinnen. Dies geschieht mit den klassischen linear - Spannungsreglern 7809 und 7805. Am Eingang ist noch eine Diode 1N4007 als Verpolungssicherung vorgesehen.

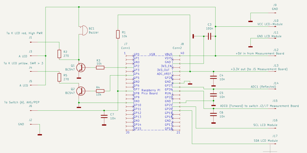
Das Pico-Board

Der Raspberry Pi Pico ist auf einer eigenen kleinen Platine aufgesteckt. Diese trägt z.B. zwei Treiber-Transistoren für die LED - Anzeigen „PWR High” und und „SWR High”. Diese werden jeweils über die GPIOs 2 und 4 des Pico angesteuert. Nominell könnten die LEDs direkt an den GPIOs betrieben werden, jedoch entspricht es meiner persönlichen Präferenz (man könnte auch mit Recht sagen, meiner persönlichen Macke, hi), bei der Auslegung einer Schaltung immer auf der ganz sicheren Seite zu sein, was an dieser Stelle heißt, die Strombelastung der GPIOs im High - Zustand zu minimieren. Die „PWR High” - LED wird noch durch ein akustisches Signal von einem Piezo - Schallwandler unterstützt. Dessen intensiver Ton macht dann den genervten Benutzer darauf aufmerksam, dass die HF - Leistung über 100 W, und somit über dem Limit, liegt.

Schaltbild des Pico - Boards.

Abb. 12: Schaltbild des Pico - Boards. - Quelle: Wolfgang (DB2MWA)

An GPIO 7 wurde die zweite Ebene des AVG/PEP - Umschalters angeschlossen. Wenn dieser offen ist, dann wird GPIO 7 durch R1 auf „high” gezogen, was der Software signalisiert, dass der PEP - Ausgang der Mess - Schaltung am ADC0 (GPIO 26) des Pico liegt und so der PEP - Wert gemessen wird. Wenn hingegen der Schalter den GPIO 7 Eingang des Pico auf Masse legt, dann weiß die Software, dass nun der AVG - Wert mit Hilfe des ADC0 gemessen wird.

Darüber hinaus sind auf dem Pico - Board lediglich die I²C - Bus Anschlüsse für die 4 x 20 Zeichen LCD Anzeige herausgeführt. Der 5 V Versorgungsspannungs - Anschluss ist gegen eventuelle HF - Einstreuungen mit einem 100 nF Kondensator gegen Masse geblockt. Den selben Zweck erfüllen einige 10 nF Kondensatoren am 3,3 V Ausgang des Pico sowie an den ADC0/ADC1 und GPIO 7 Eingängen des Pico.

Das fertige Gerät im Betrieb.

Abb. 13: Das fertige Gerät im Betrieb. - Quelle: Wolfgang (DB2MWA)

Die fertige Hardware

Abb. 13 zeigt das fertige Gerät im Betrieb. Die vorlaufende Leistung in Watt wird in der ersten Zeile des Displays angezeigt. Die zweite Zeile zeigt entsprechend die rücklaufende Leistung. Das Stehwellenverhältnis (SWR) wird in der dritten Zeile, zusammen mit der Rückflussdämpfung (RL, Return Loss), angezeigt. Die vierte Zeile zeigt dann, für eine schnelle Übersicht der Tendenz beim (z.B.) Antennenabgleich, ein Balkendiagramm für das SWR.

Die Software arbeitet so, dass bei einem SWR von 1 kein Strich zu sehen ist. Der erste waagerechte Strich erscheint dann bei einem SWR > 1,1, der zweite bei SWR > 1,2 usw. Der erste senkrechte Strich erscheint bei einem SWR > 1,5. Danach erscheinen wieder waagerechte Striche bis bei einem SWR von > 2,0 wieder ein senkrechter Strich ausgegeben wird. Allgemein erscheinen senkrechte Striche also wann immer die Werte 1,5, 2,0, 2,5 und 3,0 gerade überschritten werden. Bei SWR > 3,0 leuchtet dann die gelbe „SWR High” LED auf.

Die Software

Die derzeitig aktuelle Software-Version (per 08.2025; V.1.1) ist recht einfach aufgebaut. So gibt es keine Eingaben, die durch den Benutzer vorgenommen werden müssen. Beispielweise ist die Korrektur der Diodenkennlinien fest im Programm eingebaut. Auch andere Hardware - spezifische Parameter, wie z.B. die Auskoppeldämpfung des Richtkopplers und die Spannungsverstärkung der Spannungsfolger wurden fest in das MicroPython Programm aufgenommen. Dies hat den Vorteil, dass der Benutzer keine unangemessenen Fehleinstellung dieser wichtigen Parameter vornehmen kann und somit die Messgenauigkeit nicht ungewollt verschlechtern kann. Der Nachteil ist jedoch, dass in der Software Anpassungen vorgenommen werden müssen wenn z.B. ein anders ausgelegter Richtkoppler verwendet wird oder ein anderer Spitzenwertgleichrichter zur Anwendung kommt oder der Verstärkungsfaktor der Spannungsfolger anders eingestellt wird.

Im Kern erledigt die Software die folgenden Schritte:

  1. Initialisierung aller notwendigen Variablen und Festlegung der Grenzwerte für SWR, Power etc.
  2. Initialisierung der ADCs, des I²C - Bus für das LCD - Display, des LCD - Displays selbst sowie der GPIOs für die Warn - LEDs und den AVG/PEP - Umschalter.
  3. Abarbeitung der Messungen und der Anzeige in einer Endlosschleife. Innerhalb der Endlosschleife:
    1. Messung der Spannungswerte für hin- und rücklaufende Welle mittels der ADCs, zunächst als Ganzzahl - Werte, gefolgt von der Umrechnung in echte Spannungswerte.
    2. Berechnung der hin- und rücklaufenden Leistung. Berechnet wird die Leistung aus den gemessenen Spannungswerten an den Spitzenwertgleichrichtern unter Berücksichtigung der Auskoppeldämpfung des Richtkopplers sowie der Verstärkungsfaktoren der Spannungsfolger. Da die Leistung direkt über die gemessene Spannung bestimmt wurde und diese Funktion durch ein Polynom 2. Grades angepasst wurde, schließt diese Berechnung gleichzeitig die Korrektur der, in Teilen, nichtlinearen Diodenkennlinien mit ein.
    3. Berechnung des SWR direkt aus den Spannungswerten.
    4. Berechnung der, eigentlich völlig gleichbedeutenden, Rückflussdämpfung in dB aus den SWR - Werten.
    5. Anzeige aller Messwerte im LCD-Display wie zuvor beschrieben.

Dies ist natürlich nur eine recht vereinfachte Beschreibung der Software - Funktionalität. Der MicroPython - Code kann selbstverständlich direkt vom Autor (also meiner Wenigkeit, DB2MWA) bezogen werden, z.B. als Beispiel (neudeutsch „Template”) für eigene, ähnliche Projekte.

Praktische Erfahrungen und weitere Aussichten

Das SWR / Power - Meter arbeitet seit einigen Monaten sehr zufriedenstellend an meiner KW - Station, bestehend aus einem Elecraft K3 - TRX und dem Elecraft P3 - Panadapter sowie einer verkürzten Lambda/4 Vertikalantenne mit motorisch abstimmbarer Verlängerungsspule. Das Gerät braucht sich hinsichtlich Genauigkeit und Ablesbarkeit keineswegs hinter kommerziellen Geräten, etwa dem P3 oder den analogen SWR - Metern, z.B. von Daiwa, zu verstecken. Dennoch wäre für ein Folgeprojekt ein ähnliches Gerät auf der Basis des logarithmischen Verstärkers AD8307 recht reizvoll, denn hier kann noch ein wesentlich höherer Dynamikbereich mit guter Genauigkeit, besonders im Bereich kleiner Leistungen, erzielt werden. Der Raspberry Pi Pico hat sich aus meiner Sicht sehr bewährt, denn dieser Microcontroller bietet bei mehr als ausreichender Leistung ein sehr günstiges Preis/Leistungsverhältnis. Gleichzeitig ist er sehr leicht und fast intuitiv mit dem Entwicklungswerkzeug Thonny in MicroPython programmierbar.

Aus ganz persönlicher Vorliebe würde ich jedoch für ein nächstes Projekt auf der Basis des Pico, egal welches Projekt das auch immer sein mag, die Programmierung in C mithilfe der C-Toolchain und des C- SDK (Software Development Kit) sowie der Visual Studio Code IDE vorziehen. Inzwischen laufen nämlich diese Werkzeuge auf meinem Raspberry Pi 5 mit dem OS „Bookworm” einwandfrei und dies macht natürlich neugierig (hi)!

[1] Digitales SWR-/Power-Meter, Georg Latzel, DL6GL https://dl6gl.de/digitales-swr-powermeter-mit-pep-anzeige.html
[2] Digitales SWR-/Power-Meter mit PEP-Anzeige, Georg Latzel, DL6GL https://dl6gl.de/digitales-swr-power-meter.html
[3] Andreas Lindenau; (QRP)Wattmeter mit OLED-Display 4x20 Zeichen, Messbereich kleiner 1 mWatt - 150 Watt. Beschreibung der Hardware-Messplatine, DL4JAL, 26. Juni 2022. https://www.dl4jal.de/qrp_wattmeter/pdf/qrp_wattmeter_hardware_erweitert.pdf
[4] Elektronik Kompendium Raspberry Pi https://www.elektronik-kompendium.de/sites/raspberry-pi/index.htm
[5] Elektronik Kompendium Raspberry Pi Pico https://www.elektronik-kompendium.de/sites/raspberry-pi/pico.htm
[6] Raspberry Pi Ltd: Raspberry Pi Pico Python SDK; A MicroPython environment for RP2040 microcontrollers.
[7] Raspberry Pi Ltd: Raspberry Pi Pico C/C++ SDK; Libraries and tools for C/C++ development on RP2040 microcontrollers.
[8] Raspberry Pi Ltd: Getting started with Rasapberry Pi Pico-series. C/C++ development with Raspberry Pi Pico-series and other Raspberry Pi microcontroller-based boards.
[9] Georg Latzel, DL6GL https://dl6gl.de/digitales-swr-powermeter-mit-pep-anzeige/2-tandem-match-koppler.html
[10] Georg Latzel, DL6GL https://dl6gl.de/digitales-swr-power-meter/6-messbruecken.html
[11] Eine sehr gute Erläuterung der grundsätzlichen Wirkungsweise findet man auch hier: https://www.darc.de/fileadmin/filemounts/distrikte/g/ortsverbaende/40/PP-Praese/Richtkoppler.pdf
[12] The Tandem Match – AN Accurate Directional Wattmeter https://www.qsl.net/kl7jef/Directional%20Wattmeter.pdf
[13] Anmerkung: Der Name „Stockton-Koppler“ ist eigentlich nicht angemessen. Im Februar 1969 haben Carl G. Sontheimer und Raymond E. Frederick ein US-Patent für diesen Koppler erhalten. Veröffentlicht wurde der Koppler dann in Funkamateurkreisen von John Grebenkemper, KI6WX, in QST, Jan 1987. Der Koppler wurden dann offenbar in 1989/90 in Sprat als 'Bi-directional Inline Wattmeter' bekannnt gemacht.
[14] Richtkoppler für Leistungs- und SWR-Messungen DG1KPN und DL6GL https://dl6gl.de/media/files/messungen-an-richtkopplern.pdf
[15] Andreas Lindenau, QRP Wattmeter, Richtkoppler Aufbau und Abgleich (c) DL4JAL 26. Juni 2022. https://www.dl4jal.de/qrp_wattmeter/pdf/richtkoppler_aufbau_abgleich.pdf
[16] DL6GL https://dl6gl.de/swr-messbruecke-mit-software-korrektur-der-diodenkennlinie.html
[17] Andreas Lindenau, (QRP)Wattmeter mit OLED-Display 4x20 Zeichen, Messbereich kleiner 1 mWatt - 150 Watt. Beschreibung der Hardware-Messplatine, DL4JAL, 26. Juni 2022. https://www.dl4jal.de/qrp_wattmeter/pdf/qrp_wattmeter_hardware_erweitert.pdf